
关于确定辽宁省2020年普通高校招生体育专业省统一考试时间的公告
根据我省普通高校考试招生工作总体安排,结合疫情防控工作实际,经省招考委研究决定,我省2020年普通高校招生体育专业省统一考试于5月29日至6月9日进行。具体时间安排详见附件。
请各位考生积极做好考前训练及个人防疫措施,在规定时间参加考试。
附件:1.辽宁省2020年普通高校体育专业统一考试日程安排
2.考生注意事项
辽宁省高中等教育招生考试委员会办公室
2020年5月22日


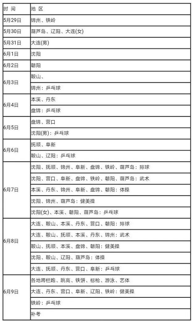
附件1:
辽宁省2020年普通高校体育专业省统一考试日程安排


注:1.体育专业考试入场时间及地点:上午6:40时(田径馆)、下午13:00时(各专项场 馆),请考生携带报考证、身份证进入考场(上午7:30时后禁止入场,下午13:30 时后禁止入场)。
2. 各市地考生须当日参加身体素质和专项考试。
附件2:
考生注意事项
1.考生于考前14天起至考前1天,不得离开辽宁,每日进行体温测量并如实做好相关记录,考试当天携带《2020年辽宁省普通高校体育类专业报考证》、居民身份证、体温测量登记表,并通过手机提供“健康信息码”,检查合格后方可入校进行考试。
从境外和国内疫情重点地区来沈阳参加考试的考生要提前做好核酸和血清抗体检测,进入考点时需提供近7天内本人核酸阴性检测报告。
2.考生须依据考试时间提前到达考试地点进行入场验证。根据疫情防控要求,考生进入考点时须佩戴口罩并自觉接受体温监测,体温超出正常范围的,暂停参加考试。考试过程中,使用红外线体温监测设备,对考生进行体温监测,体温超出正常范围的,暂停参加考试。
请各位考生,提前到沈阳体育学院正门(南门)进场,进入校园后再进行热身,避免因过早热身造成体温检测过高影响考试。
3.受疫情影响,为了保证广大考生身体健康和考试的顺利进行,考生早上进入考点校园后无特殊情况不得离开校园。考生午餐可选择自带或在考点校内龙源公司大学生食堂就餐和午休。为避免人群聚集,考生独立应考,除考生本人外,其他人员不得进入考点校园。提倡家长不送考、不在考点校园门口聚集。
4.沈阳体育学院正门(南门)每天早上5点40分准时开放,6点40分集中宣讲,各位考生可根据个人实际情况合理安排入校时间,以免延误考试。
5.考生因病或其他特殊情况未能按规定时间参加专业考试,须提供县及以上医院诊断书或有关证明,经沈阳体育学院审核批准后,方可参加统一补考。参加统一补考的考生,须携带有关证明和体育专业考试报考证、居民身份证于6月7日16时前到沈阳体育学院办理补考手续,否则不予以补考。
6.凡在6月6日到6月7日期间,因参加我省2020年全国体育单招和高校高水平运动队招生文化课统一考试而未能按规定时间参加本项考试的考生,凭全国体育单招和高校高水平运动队招生文化课统一考试准考证和体育专业考试要求的证件于6月9日上午6:40时前到沈阳体育学院参加补考,逾期视为放弃2020年普通高校体育专业省统一考试。
(本文图片等资料来源于网络,如有侵权请联系删除,谢谢)
北方求学
统一咨询免费电话:
4008-404-988