考生高考报名步骤如下:

1.普通类考生报名
考生仅参加普通高考文化课考试,不参加艺术类、体育类专业加试,需在报考类型中选择普通高校招生普通类考生报名。
考生参加普通高考报名,同时参加高职单招、高水平运动队、高水平艺术团、运动训练专业、武术与民族传统体育专业、飞行技术专业、残障考生特殊教育单独招生等其中一项或多项考试报名,请在“兼报其他报考类型”中选择其他相应报考类型。
需参加普通高考的少年班考生须选择普通类考生报名,不需参加普通高考的少年班考生须选择单考单招报名。
2.艺术类考生报名
考生参加普通高考,还需参加我省或高校组织的艺术类专业加试,需在报考类型中选择普通高校招生艺术类考生报名。若同时参加高职单招、高水平运动队、运动训练专业、武术与民族传统体育专业、飞行技术专业、残障考生特殊教育单独招生等其中一项或多项考试报名,请在“兼报其他报考类型”中选择其他相应报考类型。
3.体育类考生报名
考生参加普通高考,还需参加我省组织的体育类专业加试,需在报考类型中选择普通高校招生体育类考生报名。若同时参加高职单招、高水平运动队、运动训练、武术与民族传统体育专业、飞行技术专业、残障考生特殊教育单独招生等其中一项或多项考试报名,请在“兼报其他报考类型”中选择其他相应报考类型。
4.单考单招考生报名
考生不参加普通高考,仅参加高职单招考试、残障考生特殊教育单独招生、保送生招生、少年班(不需参加普通高考)、运动训练、武术与民族传统体育专业招生等其中一项或多项考试报名,需在报考类型中选择单考单招报名。
参加单考单招的考生在普通高考报名后,还须携带招生高校要求的有关证件和我省普通高考网上报名所取得的普通高考考生号到有关招生高校参加报名、考试等。
5.报考运动训练、武术与民族传统体育专业的考生需参加由国家体育总局组织的文化课全国统一考试及体育专项考试。请考生及时关注国家体育总局网站相关招生信息。
符合试点高校高水平运动队报名条件且获得一级运动员、运动健将、国际健将称号之一,拟申请高校单独招生考试资格的考生,需参加由国家体育总局组织的文化课全国统一考试。
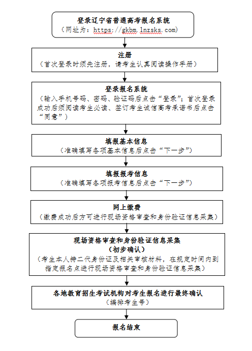
6.网上缴费
不参加普通高考的单考单招考生不需缴纳报考费用。参加统一高考、艺术类省统考、体育类专业考试、外语口语考试的考生需缴纳考试费用。
考生网上填写本人基本信息、报考信息并保存成功后方可进行网上缴费。
参加艺术类省统考、体育类专业考试的考生在缴纳高考报名费的同时还须缴纳专业统考费用;报考戏剧与影视学类的考生按专业缴纳考试费;报考音乐舞蹈类的考生按“专门化”缴纳考试费。艺术类考生可在专业考试时间不冲突的情况下,兼报各艺术类专业。
(二)综合素质评价及思想政治品德考核
1.省内普通高中应届考生综合素质评价工作由考生所在学校负责。
2.除省内普通高中应届生外的考生思想政治品德考核由考生所在学校或单位负责。没有工作单位的由所在乡镇、街道办事处做出相应鉴定。考核部门应对考生的政治态度、思想品德做出全面鉴定,主要考核考生本人的现实表现,对受过刑事处罚、治安管理行政处罚或违纪处分的考生,相关部门要提供所犯错误的事实、处理意见和本人对错误的认识及改正错误的现实表现等详实材料,并对其真实性负责。
除省内普通高中应届生外的考生须在普通高校招生统一考试信息服务平台下载并打印《2021年辽宁省普通高等学校招生考生思想品德考核表》,经有关部门考核并填写结论后提交指定的报名点完成现场资格审查。《2021年辽宁省普通高等学校招生考生思想品德考核表》将存入考生纸质档案内。
(三)现场确认
所有已按规定完成网上报名并缴费的考生须在规定时间到指定报名点进行现场资格审查、身份验证信息采集、提交《2021年辽宁省普通高等学校招生考生思想品德考核表》(除省内普通高中应届考生外的全部考生),交验有效身份证件,采集照片(面颊特征)及指纹特征信息,核验本人报名信息。
考生未按时完成网上填报基本信息、报考信息、网上缴费、现场资格审查和身份验证信息采集均视为放弃普通高考报名。
1.县(市、区)教育招生考试机构负责打印《2021年辽宁省普通高等学校招生考生报名登记表》、《2021年辽宁省普通高校招生艺术类专业报考证》、《2021年辽宁省普通高校招生体育类专业报考证》,须经考生本人核对并签名确认。
各市教育招生考试机构根据考生填报信息、网上缴费、资格审查等情况对考生报名进行最终确认(编排考生号),经最终确认的考生方视为完成报名,报名信息以各市教育招生考试机构最终确认为准。
2.各地根据实际情况安排和分配报名点(现场资格审查和身份验证信息采集地点),对考生的报名点明确如下:
(1)我省普通高中应届生、双语考生、高级中等教育学校应届毕业生(含普通中专、职业中专、职业高中、技校等)报名点原则上均在学籍所在学校或学校所在地县(市、区)教育招生考试机构。申请回户籍所在地报名并现场资格审查和身份验证信息采集确认的应届考生,需经确认地教育招生考试机构同意。
(2)具有我省户籍的往届生、其他社会考生,具有我省户籍(身份证号“21”开头)学籍在外省的应届考生以及少年班考生,由户籍所在县(市、区)教育招生考试机构指定报名点。
(3)随迁子女考生报名点在学籍所在高级中等教育学校(往届生在原毕业高级中等教育学校)。考生原毕业高级中等教育学校需接受有关考生报名并承担考生学籍资格审核等相关工作。
(4)在我省定居并符合我省普通高考报名条件的外国侨民由定居所在县(市、区)教育招生考试机构指定报名点。
3.考生现场资格审查和身份验证信息采集
(1)学籍和学历证件审核:我省普通高中应届生、双语学生、高级中等教育其他学校应届毕业生(含普通中专、职业中专、职业高中、技校等)由考生学籍所在学校统一交验材料,包括学籍注册名单、注册时间等学籍信息;往届高级中等教育学校毕业生持高级中等教育学校毕业证书,其他考生持同等学力证书或最后的学历证件等有关证明材料。
(2)户籍证件:第二代居民身份证、居民户口簿(农村考生无居民户口簿者持乡户籍管理部门的证明)。
(3)具有我省户籍(身份证号“21”开头)学籍在外省的应届考生须提供:考生就读高级中等教育学校所在市或省级教育行政部门出具的学籍证明,以及当地省级教育行政部门或教育招生考试机构出具的学业水平考试成绩证明。
(4)外省户籍迁入我省(身份证号非“21”开头)考生报名须提供:本人填写经有关学校、学校上级学籍主管部门确认的《外省迁入考生审核表》(此表作为考生学籍、学习经历证明)。
(5)随迁子女考生报名须提供:本人填写经有关学校、学校上级学籍主管部门确认的《随迁子女考生审核表》(此表作为考生学籍、学习经历证明),考生学籍所在学校提供考生新生录取名册原件、复印件,往届生还须提供高级中等教育学校毕业证书;考生须提供“父母在我省具有合法稳定职业和合法稳定住所(含租赁)”的证明材料等。
(6)在我省定居的外国侨民,提供我省公安机关签发的《中华人民共和国外国人永久居留证》。
(四)有关事项说明
1.申请享受照顾政策的考生须在基本信息中“加分及照顾政策”栏选取申请类型。
2.残疾人考生申请合理便利,须在考生基本信息中填写残疾证号。残疾人考生参加普通高考按照《教育部中国残疾人联合会关于印发<残疾人参加普通高等学校招生全国统一考试管理规定>的通知》(教学〔2017〕4号)执行。
3.凡在报考时选择外语专业以及对外语口语能力有要求的其他专业的考生均须参加外语口试。口试语种分为英语、俄语、日语,考生需在报考信息中“外语口试”栏进行选择。外语口试拟定于2021年3月下旬开始,具体安排及工作要求另文发布。
4.考生普通高考体检拟定于2021年3月下旬开始,4月底之前结束,各市结合实际确定本市体检工作安排。具体安排及工作要求另文发布。
5.考生填报的基本信息是考生电子档案的重要组成部分,是高校录取重要依据,考生须确保本人普通高考报名各项信息准确无误。普通高考报名信息在资格审核并签字确认后不得更改。
6.不允许考生跨省重复普通高考报名,教育部将对跨省重复报名考生进行核查、清理,产生的一切后果由考生本人自负。